Оставить заявку

Микросхемы синхронного выпрямителя DK

 

Синхронный выпрямитель используется в качестве альтернативы традиционным выпрямителям на диодах Шоттки для повышения КПД за счет меньшего падения напряжения и меньших потерь энергии в виде тепла. Dongke Semiconductor производит широкую номенклатуру синхронных выпрямителей с рабочим напряжением от 45 до 150 В и сопротивлением открытого канала от 3 до 25 мОм в различных корпусах: TO-220, SOP-8, SM-7, SMC-10.

 

 

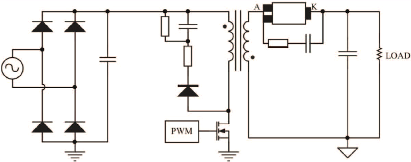
Рис. 1. Типовая схема включения ИС синхронных выпрямителей серии SR5.

 

  • Прямая замена диодам Шоттки для выпрямления по первичной/вторичной стороне (PSR/SSR)
  • Режимы работы: непрерывных токов/квазирезонансный/прерывистого тока (CCM/QR/DCM)
  • Встроенный ключевой MOSFET до 150 В / 25 мОм
  • Поддержка положительной/отрицательной полярности напряжения выпрямления
  • Автоматическое определение состояния включения/выключения
  • Улучшение показателей электромагнитной совместимости (EMC/EMI)

 

Рис. 2. Номенклатура изделий ИС синхронных выпрямителей серии SR5.

 

Оставить запрос

Time page generated: 0,402835 sec. Number of queries to DB: 26